
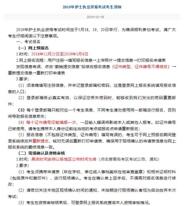
昨日(12月18日)《中国卫生人才网》正式公布了《2019年护士执业资格考试考生须知》。明确了网报名时间为2018年12月25日至2019年1月8日,考试时间定于2019年5月18、19、20日举行。


资格证报名条件
1、在中等职业学校、高等学校完成国务院教育主管部门和国务院卫生主管部门规定的普通全日制3年以上的护理、助产专业学习、包括在教学、综合医院内完成8个月临床实习,并取得相应学历证书的,可以申请参加护士执业资格考试。
2、申请参加护士执业资格考试的人员 ,应当在公告规定的期限内报名,并提交一下材料:
申请人为在校应届毕业生的,应当持有所在学校出具的应届毕业生毕业证明,到学校所在地的考点报名。学校可以为本校应届毕业生办理集体报名手续。
申请人为非应届毕业生的,可以选择到人事档案所在地报名。
(1)护士执业资格考试报名申请表;
(2)本人身份证明
(3)近6个月内2寸免冠半身照片3张;
(4)本人毕业证书;
(5)报考其他材料
3、申请参加护士执业资格考试者,应当按国家价格主管部门确定的收费标准缴纳考试费。
相关说明:
军队有关部门负责军队人员参加全国护士执业资格考试的报名、成绩发布等工作。
香港特别行政区、澳门特别行政区和台湾地区居民符合本办法规定和《内地与香港关于建立更紧密经贸关系的安排》、《内地与澳门关于建立更紧密经贸关系的安排》或者内地有关主管部门规定的,可以申请参加护士执业资格考试。
2019护士之资格报考问题解答
问:报名应该准备什么?
答: 1、《护士执业资格考试报名申请表》一份
2、本人有效身份证明及复印件(身份证丢失的,可到户籍所在地开带照片的户籍证明或办理临时身份证)
3、毕业证书和学位证书原件及复印件
4、在教学、综合医院完成8个月以上护理临床实习报告原件及复印件
问:往届生应该准备什么呢?
答:非应届毕业生的,可以选择到人事档案所在地报名。并提交以下材料:
(一)护士执业资格考试报名申请表
(二)本人有效身份证明原件及复印件
(三)近6个月二寸免冠正面半身照片3张
(四)毕业证书或学位证书原件及复印件
(五)报考所需的其他材料:学生档案在你毕业后,你如果没有自己迁移都工作单位,那么学校会把他寄回你的户口所在地的!
问:去哪报名?报名流程?
答:登陆中国卫生人才网即可网报名
问:怎么现场确认?去哪里现场确认?
答:就是去你档案所在地的卫生局,带齐资料进行现场确认!
问:我可以在那里报名呢?
答:报考地必须是档案所在地!学校所在地,工作单位所在地,户籍所在地都可以。
问:申请表上盖章盖哪里呢?
答:有工作单位:找医院;没工作单位:去报名地的人才交流中心(人才市场)在报名申请表上盖章。
问:实习证明有什么要求么?
答:实习证明必须是二甲及二甲以上的医疗单位(私立二甲也可以)
问:实习证明存档了,怎么办?
答:找实习单位补办一份就可以了(态度好点),要么就去人才交流中心调档,千万不要自己随意开封档案。
问:我去年没考过今年得重新注册么?
答:是的。中国卫生人才网规定一年一次注册,所以每一次重考都要重新注册。
问:我没有工作,报名时“工作单位”填什么呢?
答:填实习单位或者学校都可以。
问:什么时候交报名费?报名费用多少呢?
答:到现场审核的地方缴费,只有缴费成功了才算报名成功了。护士的报名费约100元左右,护师报名费60元/科。具体每个地方都有出入,以当地为准。
问:我今年18年7月本科毕业,什么时候可以考护师?
答:本科毕业的考生,只要成功考过护士资格考试,毕业出来就可以直接考护师了。如果是大专毕业,就必须从事护理工作满3年,才能考护师。
问:为什么没考过也要打印成绩单?
答:因为有些地方报考要求往届生提交往年成绩单。所以我们建议所有考生统一打印成绩单。如果没有“下载打印保存”按钮的考生,建议到打印店打印。